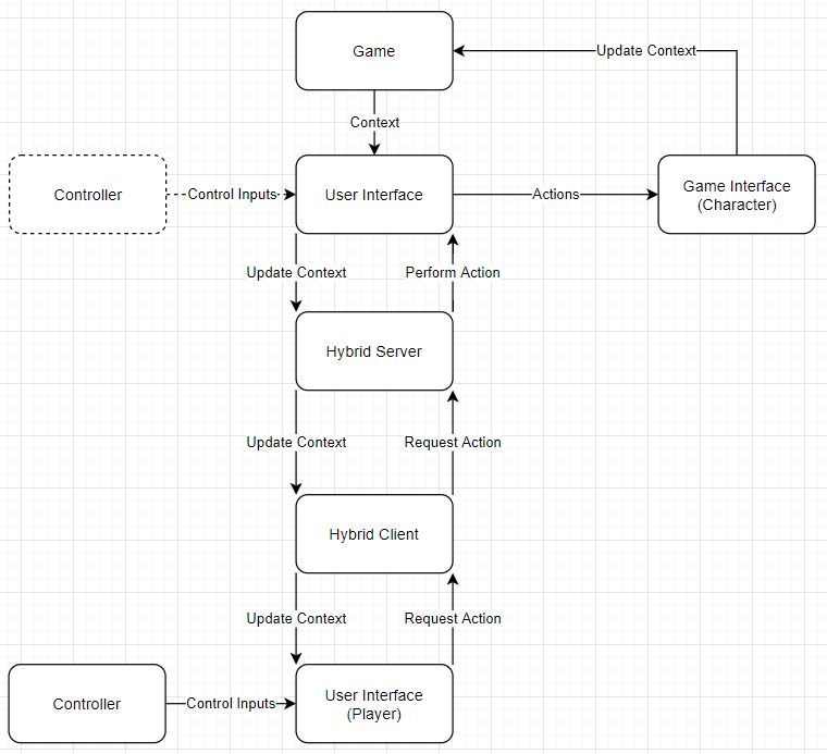
Hybrid networking provides the user interface on a phone, allowing multiple players controllers for a single computer.
Hybrid netwokring modifies the Action System to allow a phone to be a user interface.

Include obj_hybrid_server in the first room.
In room mnu_main (see Menu System),
Hybrid controllers connect to a player interface on the server, obj_player_interface.